Marine Electrotechnology. Test 2

Marine Electrotechnology. Test 2

/
After main power is restored, a timed sequential restart of motor-driven auxiliaries is necessary to avoid:
Question Image
If the A.C. line current in a generator is doubled, the heating effect in the stator windings will:
Question Image
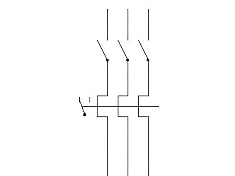
The function of the fuses in a motor starter circuit is to provide:
Question Image
When a large motor load suddenly is disconnected from the switchboard and the generator is AVR controlled, the voltage will:
Question Image
A 3-phase A.C. induction motor is running normally at its rated current of 150 A when a single phasing fault (open circuit) occurs in one line. The likely outcome will be:
Question Image
Choose the group of electrical power supplies that best fits the identification of 'Mains'
Question Image
A motor is protected by a thermal overcurrent relay. After tripping on overload it will not be possible to reset the overcurrent relay because the:
Question Image
Under normal conditions, the electric power for services supplied from the emergency switchboard is supplied from:
Question Image
An earth fault exists on the blue line of a 100 A bilge pump circuit. A second earth fault occurs on the yellow line of a 10 A ventilation fan circuit. The likely outcome is that:
Question Image
A ships 3 - phase a.c. circuit has 440 V and 220 V transformer linked sections. The effect of a single earth fault on a 220 V line will cause the following earth lamp indication:
Question Image
Check Answers
Review Answers
Ads Blocker Image Powered by Code Help Pro

Ads Blocker Detected :(

We have detected that you are using extensions to block ads. Please support us by disabling these ads blocker.
Powered By
Best Wordpress Adblock Detecting Plugin | CHP Adblock